目前全球大流行的新型冠状病毒Covid-19 形势依旧不容乐观,而消除引起新冠的目标病毒SARS-CoV-2的途径便是建立免疫记忆。免疫记忆通俗来讲就是当人体在受到病毒感染后体内会产生针对性的T细胞和B细胞,由它们协同清除和抑制病毒的传播。
近期,哥伦比亚大学研究团队在《Science Immunology》上发表了题为“SARS-CoV-2 infection generates tissue-localized immunological memory in humans”的研究论文,研究表明新冠感染在人体内具有长期免疫记忆。研究人员发现,在新冠患者的肺部以及肺周围的淋巴结中不仅存在SARS-CoV-2特异性记忆T细胞、记忆B细胞,还存在SARS-CoV-2特异性生发中心。这对于优化疫苗效果具有重要的指导意义。

DOI:10.1126/sciimmunol.abl9105
研究者首先筛选出4名之前感染过SARS-CoV-2且年龄在10-74岁之间的器官捐赠者的器官样本及相对应的对照组(未感染新冠的器官捐献者)。结果显示,即使感染新冠6个月后,患者的骨髓、脾、肺以及多处淋巴结中依然存在SARS-CoV-2特异性记忆T细胞和记忆B细胞,而肺部和肺部相关淋巴组织是这些记忆细胞分布的最主要部位。而对照组中的血清缺乏SARS-CoV-2抗体。这证明被SARS-CoV-2 感染过的患者体内产生了免疫记忆。如果再次被感染,患者体内就可以立即有“卫士”出动,保护机体不受侵害。

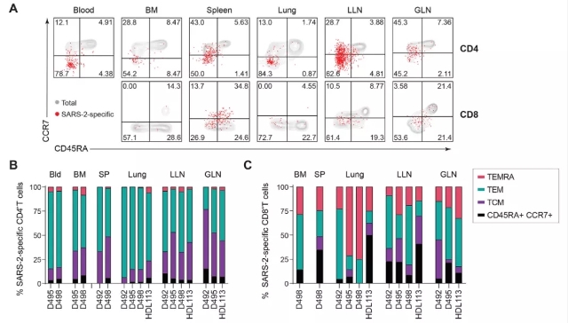
先前感染器官捐献者的血液和组织中的SARS-CoV-2特异性CD4+和CD8+T细胞
SARS-CoV-2特异性T细胞对于机体免疫保护、抵御病毒感染非常重要,它能够及时识别抗原作出响应,并呼叫免疫系统请求指示。文章中显示SARS-CoV-2感染会在血液、多个淋巴部位和肺中产生病毒特异性T细胞反应,并且作为循环和常驻记忆亚群保留在不同组织中产生不同的反应。

SARS-CoV-2特异性T细胞在血清阳性供体的不同组织中作为记忆亚群保持
除此之外,SARS-CoV-2特异性记忆B细胞的检测频率在被感染患者体内明显偏高。值得注意的是,在几乎所有样本中,IgG+型的记忆B细胞比例最高。

组织中SARS-CoV-2特异性记忆B细胞
经过上述一系列的研究后可知,即使是在感染新冠6个月之后,患者的骨髓、脾、肺以及多处淋巴结中依然存在SARS-CoV-2特异性记忆T细胞和记忆B细胞,且主要集中在肺部和肺部相关淋巴组织。
不仅如此,研究者们还找到了更加强有力的证据证明新冠病毒感染在免疫系统中留下了“不可磨灭的足迹”——在新冠患者的肺和肺相关淋巴组织中发现了SARS-CoV-2特异性生发中心,以及滤泡辅助性T细胞(TFH)。

血清阳性供体的SARS-CoV-2特异性生发中心B细胞和滤泡辅助T细胞
当病毒感染或抗原免疫后,次级淋巴器官(如脾脏和淋巴结)中便会形成一个微结构——生发中心(GC)。活化的B细胞能够在这里实现克隆增殖,并在TFH的协助下,进化出更加长久和具有更高亲和力的抗体识别。
也就是说,在被新冠病毒感染后,肺部和肺部相关淋巴系统为新冠病毒建立了“应急中心”以防不时之需,从而对抗机体被再次感染。
最后,研究者在进行相关矩阵分析后验证了细胞和体液免疫具有定点动态协调功能,其中在肺中有相反或补偿作用。换句话讲,清除SARS-CoV-2病毒需要在体液免疫和细胞免疫的“互帮互助”下才能最大限度的发挥作用。
综上,新冠病毒SARS-CoV-2 在体内具有免疫记忆,且相关特异性记忆T细胞和B细胞主要集中在肺和肺相关淋巴结。这是 SARS-CoV-2 感染后建立免疫记忆的关键位置,因此可以有针对的监测感染和疫苗的免疫记忆,这对于疫苗效果的优化具有战略性意义。
(来源:生物探索)
原文出处:Poon MML, Rybkina K, Kato Y, Kubota M, Matsumoto R, Bloom NI, Zhang Z, Hastie KM, Grifoni A, Weiskopf D, Wells SB, Ural BB, Lam N, Szabo PA, Dogra P, Lee YS, Gray JI, Bradley MC, Brusko MA, Brusko TM, Saphire EO, Connors TJ, Sette A, Crotty S, Farber DL. SARS-CoV-2 infection generates tissue-localized immunological memory in humans. Sci Immunol. 2021 Oct 7:eabl9105. doi: 10.1126/sciimmunol.abl9105. Epub ahead of print. PMID: 34618554.